举报下列违法行为案件属于本规定奖励范围:
(一)生产不符合保障人体健康和人身、财产安全的国家标准、行业标准的产品;
(二)生产掺杂、掺假,以假充真,以次充好,以旧充新和以不合格冒充合格的产品;
(三)生产国家明令淘汰的产品;
(四)生产伪造产品产地,伪造或者冒用他人厂名、厂址,伪造或者冒用认证标志等质量标志的产品;
(五) 产品质量检验机构、认证机构伪造检验结果或者出具虚假证明;
(六)隐匿、转移、变卖和毁损被质量技术监督行政部门查封、扣押的物品;
(七)生产、销售、使用不符合北京市地方标准的煤及煤制品;
(八)制造、销售、使用以欺骗消费者为目的的计量器具;
(九) 违法生产特种设备;
(十) 对不符合安全技术规范要求的气瓶进行充装。
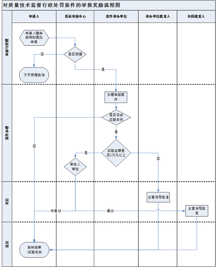
《北京市质量技术监督行政处罚案件举报奖励规定》补充规定
为鼓励社会公众积极参与举报违反质量技术监督法律法规行为,增强社会监督、舆论监督的力度,严厉打击质量技术监督违法行为,同时,便利举报人领取奖金,现就奖励范围、奖金发放方式等规定作如下补充。
一、凡举报违反质量技术监督法律法规违法行为经查证属实并给予行政处罚的,均属于奖励范围。
二、对没有罚款、没收财物等财产罚,但实施了警告等申诫罚,暂扣证照等资格罚的,可参照《奖励规定》第十条给予奖励。
三、对已移送司法机关,由公安机关立案调查或者司法机关已作出判决的案件,可以给予1000元至1万元的奖励。
四、对产品质量或特种设备安全问题及时进行举报,对事件处理提供有效帮助的,可根据提供线索的重要程度和影响大小,参照《奖励规定》给予200元至5000元的奖励。
五、举报人可以当面领取奖金,也可以委托他人代为领取。委托他人代领的,受托人须持有举报人授权委托书及双方有效身份证明。举报人无法现场领奖且无委托人的,应当自接到领奖通知之日起30日内书面说明情况并提供银行账号及身份证复印件,由举报奖励发放部门将奖金汇至指定账户。汇款产生的手续费用由举报人承担,或者从奖金中扣除支付。
|