站内检索:
网站首页 质监动态 政务党务公开 法律法规 政民互动 网站导航
 当前位置: 首 页 >> 政务党务公开 >> 办事指南
组织计量仲裁检定办事指南
受理机构 受理地址 咨询电话 受理时间

365bet日博计量监督科

北京市密云区鼓楼东大街5号

010-57520117 工作日 上午8:30-11:30 下午13:30—17:30
事项名称:组织计量仲裁检定 事项类型:行政裁决 监督电话:010-12365
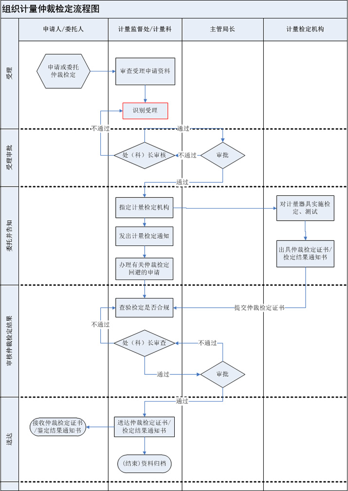
设定依据 受理条件 办理条件 办理范围 申请材料 办理程序 收费标准 办理时限 业务流程


1、[法律]

  制定机关:中华人民共和国全国人民代表大会常务委员会

  依据名称:中华人民共和国计量法

  发布号令:1985年9月6日中华人民共和国主席令第二十八号公布自1986年7月日起施行2013年12月28日第十二届全国人民代表大会常务委员会第六次会议修定,于2015年4月24日第十二届全国人民代表大会常务委员会第十四次会议修定

  法条内容:第二十一条 处理因计量器具准确度所引起的纠纷,以国家计量基准器具或者社会公用计量标准器具检定的数据为准。

2、[行政法规]

  制定机关:国家计量局

  依据名称:中华人民共和国计量法实施细则

  发布号令:中华人民共和国国务院令第666号,1987年1月19日国务院批准,1987年2月1日国家计量局发布,2016年1月13日经国务院第119次常务会议通过修改决定,并予公布,自公布之日起施行

  法条内容:第三十七条 县级以上人民政府计量行政部门负责计量纠纷的调解和仲裁检定,并可根据司法机关、合同管理机关、涉外仲裁机关或者其他单位的委托,指定有关计量检定机构进行仲裁检定。 第三十八条 在调解、仲裁及案件审理过程中,任何一方当事人均不得改变与计量纠纷有关的计量器具的技术状态。 第三十九条 计量纠纷当事人对仲裁检定不服的,可以在接到仲裁检定通知书之日起十五日内向上一级人民政府计量行政部门申诉。上一级人民政府计量行政部门进行的仲裁检定为终局仲裁检定。

3、[部门规章]

  制定机关:国家计量局

  依据名称:仲裁检定和计量调解办法

  发布号令:〔1987〕量局法字第373号

  法条内容:第六条 申请仲裁检定应向所在地的县(市)级人民政府计量行政部门递交仲裁检定申请书,并根据仲裁检定的需要提交申请书副本。 司法机关、合同管理机关、涉外仲裁机关或者其他单位委托有关人民政府计量行政部门进行仲裁检定的,应出具仲裁检定委托书。 第七条 仲裁检定申请书应写明以下事项: (一)计量纠纷双方的单位名称、地址及其法定代表人的姓名、职务;  (二)申请仲裁检定的理由与要求;  (三)有关证明材料或实物。  仲裁检定委托书应写明委托单位的名称、地址,委托仲裁检定的内容和要求。  第八条 接受仲裁检定申请或委托的人民政府计量行政部门,应在接受申请后七日内向被诉一方发出仲裁检定申请书副本或进行仲裁检定的通知,并确定仲裁检定的时间、地点。纠纷双方在接到通知后,应对与计量纠纷有关的计量器具实行保全措施。  第九条 仲裁检定由县级以上人民政府计量行政部门指定有关计量检定机构进行。 第十条 进行仲裁检定应有当事人双方在场。无正当理由拒不到场的,可进行缺席仲裁检定。  第十一条 承担仲裁检定的有关计量检定机构应在规定的期限内完成检定、测试任务,并对仲裁检定的结果出具仲裁检定证书,经仲裁检定人员签字并加盖仲裁检定机构的印章后,报有关人民政府计量行政部门。  第十二条 仲裁检定结果应经受理仲裁检定的政府计量行政部门审核后,通知当事人或委托单位。  第十三条 当事人一方或双方对一次仲裁检定不服的,在收到仲裁检定结果通知书之日起十五日内可向上一级人民政府计量行政部门申请二次仲裁检定。上一级人民政府计量行政 部门进行的仲裁检定为终局仲裁检定。 第十四条 承办仲裁检定的工作人员,有可能影响检定数据公正的,必须自行回避。当事人也有权以口头或书面方式申请其回避。  政府计量行政部门对申请回避的,应及时作出决定,并通知有关工作人员或当事人。


主办:365bet日博 版权所有 政府网站标识码:1100000074 ICP备案编号:京ICP备05056882号
京公网安备11010502026529 地址:北京市密云区鼓楼东大街5号 邮政编码:101500