目录:
一、受理工作程序和要求
二、办理工作程序和要求
1、申请计量器具强制检定
2、补领证书
一、受理工作程序和要求
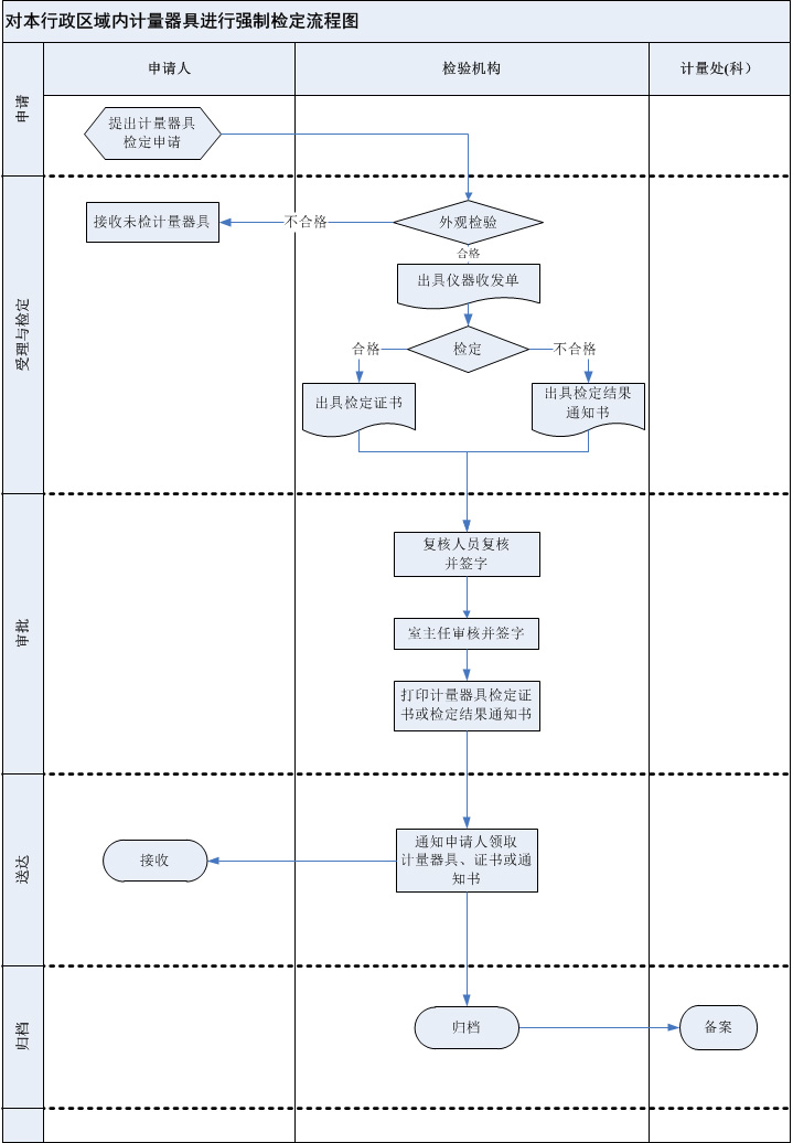
1、强制检定计量器具由法定计量检定机构受理并实施。
2、检定机构审核要求(见材料)
2.1 检定机构对申请材料初审。
2.1.1 申请强制检定
2.1.2 补领证书
2.2
检定机构对仪器外观进行检查(主要检查仪器外观有无明显损伤)。
二、办理工作程序和要求
1、申请计量器具强制检定
1.1 计量检定内容和要求
1.1.2 相关实验室在5个工作日内与申请单位联系,做出检定工作的具体安排;
1.1.3
按照现行有效的国家或北京市计量检定规程开展计量检定工作;
1.1.4
实验室对检定合格的计量器具出具检定证书、或合格印、证,检定原始记录;对检定不合格的计量器具出具检定结果通知书,检定原始记录。
检定证书的内容和要求:
a) 证书唯一性编号;
b)
送检单位、仪器名称、规格型号、仪器编号、检定结果、检定日期、检定数据、检定依据、所使用的计量标准器信息;
c) 技术机构名称及联系人和电话;
d) 检定有效期等。
1.1.5工作时限:10个工作日
表1.1 实验室提交材料
|
序号
|
材料名称
|
要求
|
|
1
|
《检定证书》或《检定结果通知书》
|
符合国家或北京市计量检定规程要求。三级签字齐全。
|
|
2
|
送检计量器具流转单
|
对照实物如实逐项填写,不得空项,没有内容划“/”。
|
|
3
|
计量器具
|
与送检计量器具流转单一致。
|
1.2 复核
1.2.1
核验员对检定员出具的证书进行复核,具体复核内容包括:
a) 是否符合国家或北京市计量检定规程要求,是否有漏项;
b) 计量数据有效位数是否符合修约规则;
c) 使用计量单位是否为法定计量单位;
d)
检定员出具检定证书或检定结果通知书是否和原始记录一致。
1.2.2工作时限:1个工作日。
1.3 审批
1.3.1实验室主任审批检定员和复核员出具的证书,具体审批内容:
a) 证书的内容和书面质量;
b) 检定员工作是否在有效时限内。
1.3.2工作时限:1个工作日。
1.4 出具检定证书或检定结果通知书
1.4.1
检定机构制作检定证书、合格印、证或检定结果通知书。
1.4.2 制作检定证书或检定结果通知书副本。
1.4.3 工作时限:1个工作日。
1.5 送达
1.5.1
检定机构通知申请人办理缴费、取证手续,并在计量器具检测委托单上签字确认领取。
1.5.2 工作时限:1个工作日
返回顶部
2、补领证书
2.1 审查资料
2.2
资料符合要求的检定机构依据证书副本和原始记录出具检定证书或检定结果通知书
2.3 送达要求同1.5。
返回顶部 |