北京市密云区特种设备检测所
北京市密云区鼓楼东大街5号
《特种设备安全监察条例》2003年3月11日 国务院令 第373号发布 根据2009年1月24日《国务院关于修改<特种设备安全监察条例>的决定》修订
1、申请人应当按要求提交申请材料; 2、申请人下载表格用A4复印纸打印,内容用签字笔填写或计算机打印,表格项目填写完整、字迹清晰,提交的资料中单位名称、设备名称及相关参数应准确; 3、申请人应对其申请材料实质内容的真实性负责,并承担因提供不真实材料而产生的法律后果; 4、申请人应前往行政许可窗口提交全部申请材料。此事项的受理时间将以行政许可窗口收到全部符合受理要求的申请材料的时间为准,此时间将标注在受理决定书上。 5、申请人应积极配合检验机构办理行政许可的工作,按要求补齐补正材料;并配合检验机构按照《行政许可法》及《特种设备安全监察条例》规定的期限完成检验工作。 6、申请人应理解掌握《特种设备安全监察条例》的规定要求,并根据要求自查是否具备报检条件。《特种设备安全监察条例》在http://www.bjtsb.gov.cn网站上可浏览或下载。 7、申请人可在http://www.bjtsb.gov.cn网上填报申请事项,填报时应仔细阅读申请书填写要求和示范文本。8、申请人应对其申请材料实质内容的真实性负责,并承担因提供不真实材料而产生的法律后果: ——《中华人民共和国行政许可法》第七十八条 行政许可申请人隐瞒有关情况或者提供虚假材料申请行政许可的,行政机关不予受理或者不予行政许可,并给予警告;行政许可申请属于直接关系公共安全、人身健康、生命财产安全事项的,申请人在一年内不得再次申请该行政许可。 ——《中华人民共和国行政许可法》第七十九条 被许可人以欺骗、贿赂等不正当手段取得行政许可的,行政机关应当依法给予行政处罚;取得的行政许可属于直接关系公共安全、人身健康、生命财产安全事项的,申请人在三年内不得再次申请该行政许可;构成犯罪的,依法追究刑事责任。
一、申请人资格 1、申请人应为特种设备的制造、安装、改造、维修单位,气瓶充装单位或特种设备使用单位; 2、申请人的注册地应在本市行政区域内; 二、许可条件依据《特种设备安全监察条例》的规定实施许可。 1、企业资质有效 2、申报设备属于该单位资质许可范围
1、起重机械、电梯、游乐设施、客运索道、场(厂)内专用机动车辆 提供:机电类特种设备监督检验申请单(填写完整)(原件1份)
2、锅炉、压力容器、压力管道 提供:承压类(压力管道)特种设备定检检验申请单(填写完整)(原件1份)
执行北京市发展和改革委员会和北京市财政局 京发改【2005】1005号文件《北京市特种设备检验检测收费管理办法》和《北京市特种设备检验检测收费标准(试行)》对特种设备制造安装改造维修监督检验及定期检验收费。
受理:即时 检验报告出具:受理后,5日内组织开始实施检验 报告发放:10个工作日
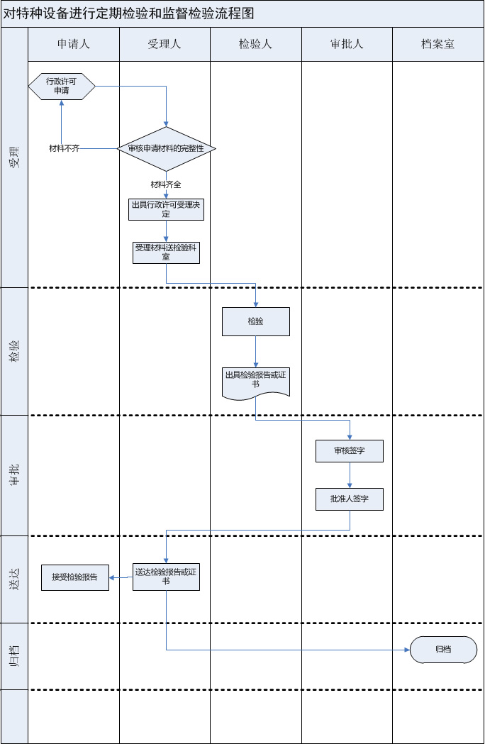
1、申请材料符合要求的种类、数量、内容和格式的,受理人出具受理决定书。 2、依法不需要取得行政许可或不属于我局职权范围的申请事项,受理人出具不予受理决定书。 3、申请材料不齐全或不符合法定形式的,受理人出具补正材料告知书。 4、受理决定书/不予受理决定书/补正材料告知书一式二份并由申请人签字或盖章。
分享到: